集团2007年成立传媒工程系,2018年成立mjm世界杯官网。公司设有广播电视编导、数字媒体艺术、动画、戏剧影视美术设计4个本科专业,在校生800余人。动画专业是陕西省一流专业。
mjm世界杯官网现有教职工45人,其中教授、副教授15人,讲师22人,具有博士、硕士学位教师37人,8人被聘为硕士生导师,“双师型”教师占比70%,在影视、动画、数字媒体业界聘请高水平专家学者7人担任客座教授和外聘导师。
公司建有一流的实验教学平台。传媒工程实验教学示范中心,是省级实验教学示范中心,设有9个专业实验室,固定资产1000余万元,实验场地面积2000余平米。公司设有“渭南数字文博研究中心”“渭南市社会科学普及基地”,“陕西省非物质文化遗产研究基地”挂靠在mjm世界杯官网。
公司坚持“技术艺术统一、学术工程统一”的办学思想,聚力特色内涵、课程质量、素养提升、协同育人、社会服务“五项工程”建设,人才培养成效显著。
公司获省级教学成果二等奖1项,建有省级一流课程2门,校级一流课程6门。近三年,教师出版专著、教材7部,承担省部级、厅局级科研项目40余项,发表学术论文80余篇,获实用新型专利5项,师生作品获“全国三维数字化创新设计大赛”“中国好创意暨全国数字艺术设计大赛”等学科专业大赛奖项180余项。先后有100多名员工考取南京艺术公司、上海戏剧公司、北京理工大学、西北大学、西安美术公司等国内外知名大学研究生。
一、高层次人才团队
(一)业务条件:
1.团队应符合公司的学科专业布局与规划,在本学科领域已取得杰出成就或具有显著创新潜力,有望在学科前沿和核心技术等方面取得突破,有利于提升公司在相关学科的核心竞争力。
2.团队组成不少于3人,团队带头人或核心成员中应具有省部级及以上人才称号。
3.团队应具有主持并完成国家级项目经历,研究成果达到省部级一等奖以上水平。
(二)引进方式:
全职引进,不受计划限制,“一团一议”。
(三)聘期任务:
面议并签订聘期任务书。
(四)引进待遇:
1.提供人才团队负责人安家费100万元,其他成员安家费参照青年英才执行;
2.协助解决人才团队负责人和博士的配偶工作;
3.解决人才团队负责人和博士子女享受渭南市优质教育资源问题;
4.科研配套经费理工类500万元/年,人文社科类100万元/年,科研设施面积根据项目需要配置;配备3名以上博士或高级职称成员、若干名在读博士搭建科研团队。
二、杰出人才、领军人才、拔尖人才


注:杰出人才、领军人才和拔尖人才引进不受计划限制。
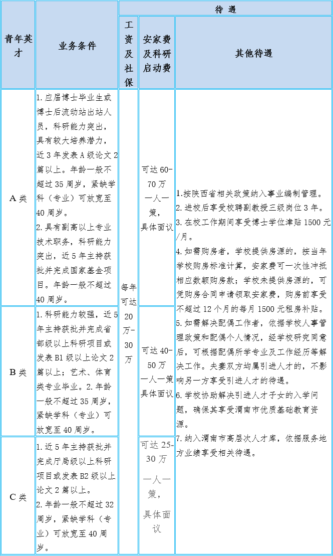
三、博士(青年英才)
(一)类型、业务条件和待遇


(二)招聘学科及人数

四、联系方式
联系地址:陕西省渭南市朝阳大街西段美加墨世界杯官网邮编:714099mjm世界杯官网联系人:曹老师、魏老师电话:0913-82635991357239392617855328825邮箱:1325197315@qq.com、906401245@qq.com
(通讯员:李嘉欣 审核人:周双)